登录
|
注册
|
繁體版
|
无障碍浏览
|
手机版
政务公开搜索
政务动态搜索
首页
首页
综合动态
信息公开
专题专栏
政务服务
互动交流
您的位置:
首页
>
信息公开
>
财政信息
>
财政预决算
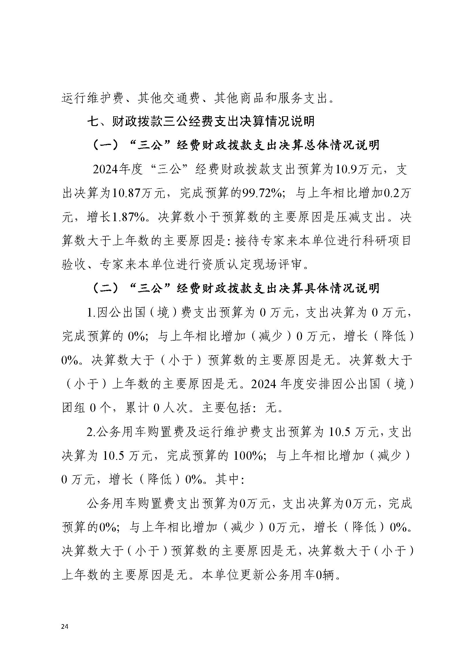
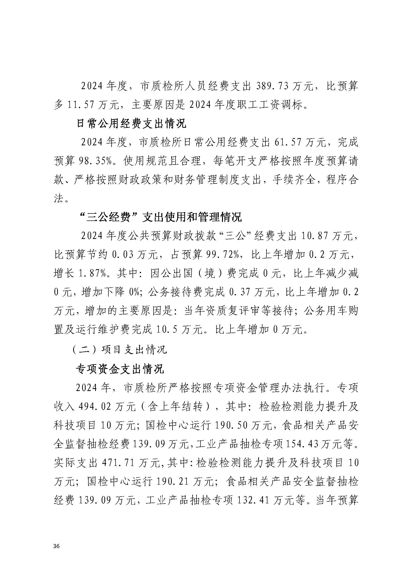
常德市产商品质量监督检验所2024年度部门决算公开
2025-09-28 08:00
来源:市市场监管局
阅读次数:
次
字号:【
大
中
小
】
打印
扫一扫在手机打开当前页
归档时间:
已归档