登录
|
注册
|
繁體版
|
无障碍浏览
|
手机版
政务公开搜索
政务动态搜索
首页
首页
综合动态
信息公开
专题专栏
政务服务
互动交流
您的位置:
首页
>
信息公开
>
履职依据
>
部门文件
索
引
号:
CD003/202601-00009
成文日期:
2026-01-21
发文机关:
湖南省民政厅、湖南省市场监督管理局
发文日期:
2026-01-22
发文字号:
索
引
号:
CD003/202601-00009
成文日期:
2026-01-21
发文机关:
湖南省民政厅、湖南省市场监督管理局
发文日期:
2026-01-22
发文字号:
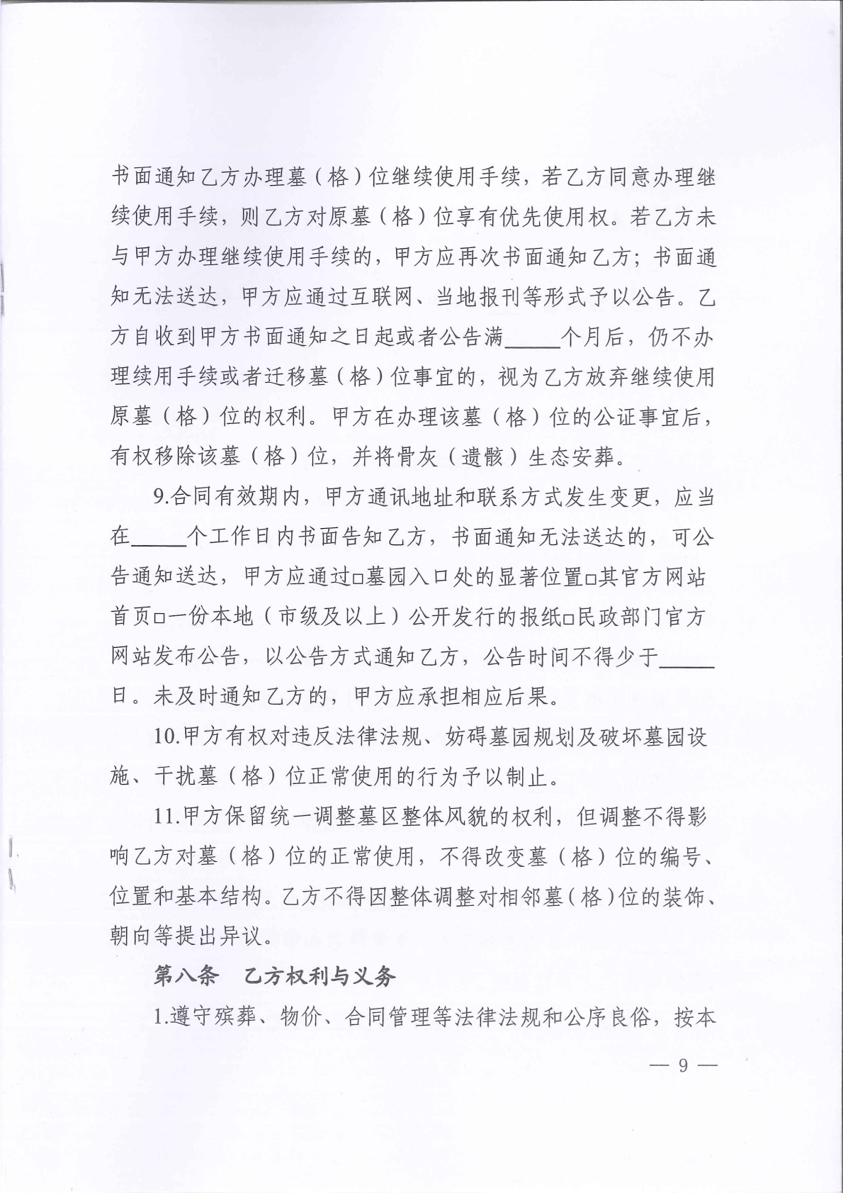
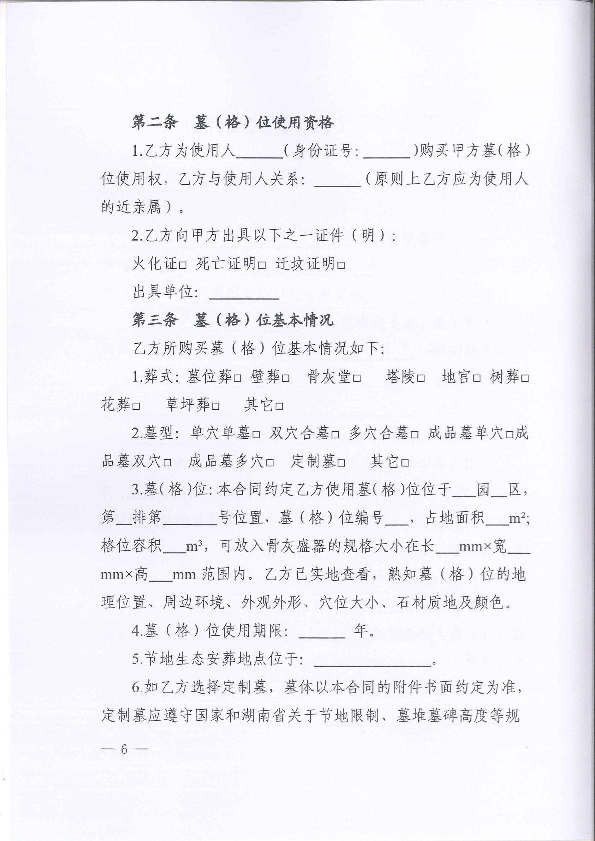
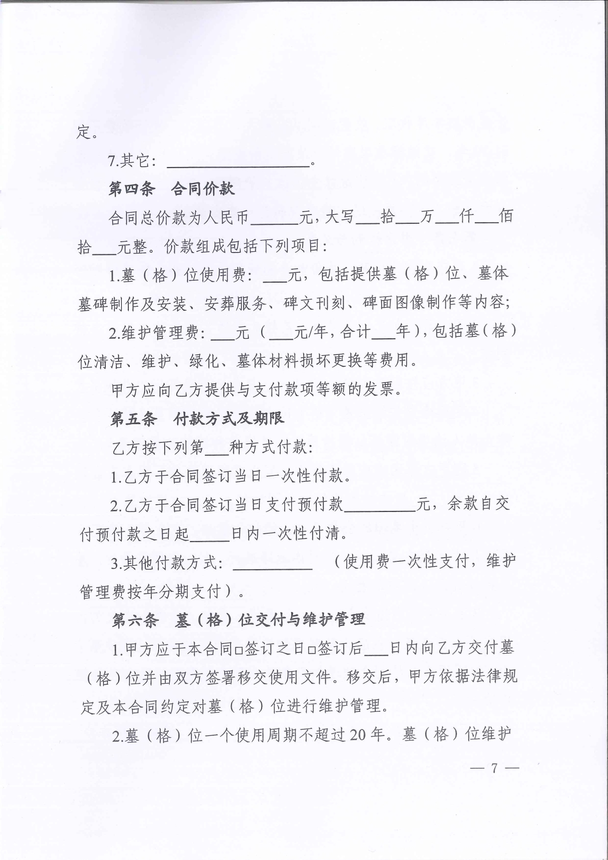
《湖南省墓(格)位使用合同(示范文本)》
阅读次数:
次
字号:【
大
中
小
】
打印
扫一扫在手机打开当前页
归档时间:
已归档